皇冠信用平台出租出售_官司打了7年仍败诉,南宁百货逾9000万元货款“打水漂” 公司这样回应⋯⋯
皇冠信用网址(www.hgty.us)开会员号,招代理/条件好/平台出租/招登1登2登3地区代理每经记者|陈鹏丽 每经编辑|魏文艺
历时7年的诉讼拉锯战终于落幕皇冠信用平台出租出售。
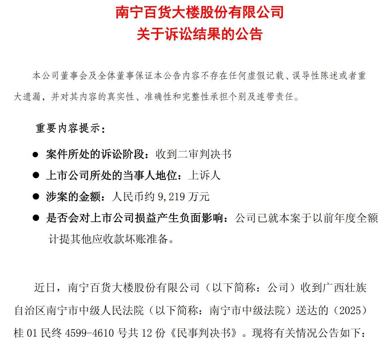
9月24日晚,南宁百货(600712.SH,股价6.96元,市值37.91亿元)公告称,公司近日收到广西壮族自治区南宁市中级人民法院(以下简称“南宁中院”)送达的12份《民事判决书》皇冠信用平台出租出售。南宁中院认为,公司的上诉请求不能成立,依法驳回,维持一审判决。本判决为终审判决。

图片来源:南宁百货公告
《每日经济新闻》记者(以下简称“每经记者”)获悉,南宁百货此前以财产损害赔偿纠纷为由起诉湛江满鲜水产有限公司(以下简称“满鲜水产”)、湛江旭骏水产有限公司(以下简称“旭骏水产”)等9家公司,请求法院判令这12起案件的9名被告连带赔偿公司货款本息合计9219万元皇冠信用平台出租出售。实际上,相关海产品货款纠纷案最早起于2018年8月,至今已历时7年。
2019年和2021年,法院在相关判决书中均提到,南宁百货要求被告返还货款并支付违约金的诉讼请求证据不足皇冠信用平台出租出售。
每经记者还注意到,2021年11月,中国证券监督管理委员会广西监管局(以下简称“广西证监局”)指出,南宁百货2016年10月至2018年3月发生的海产品贸易业务中有30组未发生真实商品交易皇冠信用平台出租出售。该虚假海产品贸易业务涉及8家上游供应商和5家下游客户,上述海产品货款纠纷案的9名被告方悉数在列。
9月25日下午,南宁百货董事会办公室回复每经记者采访称,公司累计开展海产品贸易43组,案件中的约7600万元及相应违约金,属于广西证监局指出的30组未发生真实商品交易的海产品贸易业务皇冠信用平台出租出售。与此同时,南宁百货方面称,公司与交易方旭骏水产等5家公司存在买卖合同关系,但交易方未依约交付货物。
据悉,南宁百货已就本案在以前年度全额计提其他应收款坏账准备皇冠信用平台出租出售。
终审败诉致逾9000万元货款无法追回皇冠信用平台出租出售,此前已全额计提坏账
根据公告,2023年6月,南宁百货以财产损害赔偿纠纷案为由,向法院起诉满鲜水产、旭骏水产等9家公司,涉及12起案件皇冠信用平台出租出售。南宁百货向法院请求判令这12起案件的9名被告(被告一、被告二)连带赔偿原告货款本金损失共计约7512万元,本息合计约为9219万元。
展开全文

图片来源:南宁百货公告
2024年12月,法院作出一审判决,驳回了南宁百货的诉讼请求皇冠信用平台出租出售。南宁百货不服,今年5月再次向南宁中院提起上诉,请求撤销一审法院作出的判决,改判支持公司的全部诉讼请求。
如今,二审终审判决结果也已经出炉皇冠信用平台出租出售。南宁中院认为,一审判决认定事实清楚,适用法律正确,依法应予维持。南宁百货的上诉请求被驳回,并承担二审案件受理费用。本判决为终审判决。
这意味着,南宁百货逾7000万元(本息合计约为9219万元)海产品货款追讨迎来了“终章”,款项无法追回皇冠信用平台出租出售。据悉,本案涉及的货款已经在以前年度全额计提其他应收款坏账准备。同时,本次判决对南宁百货本年度利润的影响金额和具体会计处理,最终以会计师审计确认后的结果为准。

图片来源:南宁百货2025年半年度报告
南宁百货2025年半年度报告显示,公司上半年实现营收2.8亿元,同比减少2.32%;归母净利润同比由盈转亏,为-1338.33万元;公司扣非后净利润自2020年起,已经连续5个年度持续亏损皇冠信用平台出租出售。
公司回应:涉事业务为虚假贸易皇冠信用平台出租出售,已完成整改
实际上,自2018年8月起,南宁百货便以买卖合同纠纷为由,起诉满鲜水产等5家公司,要求他们返还货款并支付违约金皇冠信用平台出租出售。之后,案件经一审、二审、重审一审、重审二审,南宁百货最终败诉。
之后的2023年6月,南宁百货又以财产损害赔偿纠纷案为由提起另案诉讼,将被告从5家公司增加至9家公司皇冠信用平台出租出售。如今,这起财产损害赔偿纠纷案再次以败诉告终。不同以往的是,在9月24日晚的公告中,南宁百货已不再提及诸如“继续上诉”的字眼。
这项长达7年的诉讼拉锯战背后,南宁百货所陈述的事实是:2017年11月至2018年3月期间,南宁百货与广西湾北贸易有限公司等共计4家公司分别签订了《货物买卖合同》(以下简称“下游合同”),合同约定这4家公司按照合同规定的价格向南宁百货采购海产品皇冠信用平台出租出售。同期,南宁百货又与满鲜水产等5家公司分别签订了《货物买卖合同》(以下简称“上游合同”),约定南宁百货向上述5家公司以合同规定的价格购买与下游合同标的物相同的海产品。
签约后,南宁百货向满鲜水产等5家公司开立6个月远期承兑汇票皇冠信用平台出租出售。但由于下游合同的4家公司未按合同约定向南宁百货付款提货,南宁百货遂通知满鲜水产等5家公司解除上游合同,并提出起诉,要求这5家公司返还货款。
然而,针对南宁百货的陈述,2019年12月、2021年11月,案件一审法院、重审一审法院南宁市兴宁区人民法院均认为,南宁百货要求被告返还货款并支付违约金的诉讼请求证据不足皇冠信用平台出租出售。此外,南宁中院在2021年的判决书中提到,“案涉《货物买卖合同》在实际履行时并无约定的海产品参与交易”。
9月25日下午,南宁百货董事会办公室回应每经记者采访时强调,公司与满鲜水产等5家上游交易方存在买卖合同关系,但交易方未依约交付货物皇冠信用平台出租出售。
另外,每经记者注意到,2021年11月,广西监管局向南宁百货发出的《行政监管措施决定书》显示,2016年10月至2018年3月,南宁百货累计开展海产品贸易43组,其中30组海产品贸易业务未发生真实商品交易皇冠信用平台出租出售。这些虚假海产品贸易业务涉及的8家上游供应商、5家下游客户里,赫然可见前述海产品货款案的9家被告公司名字。
南宁百货董事会办公室向每经记者确认,本次案件中的约7600万元及相应违约金,属于广西证监局指出的30组未发生真实商品交易的海产品贸易业务皇冠信用平台出租出售。“我公司已根据广西证监局行政监管措施决定书的要求,将30组海产品贸易业务收入、成本冲减已确认的主营业务收入、成本,将交易毛利确认为其他业务收入,并追溯调整了相应年度的财务报表。”
“此前公司存在的一些问题,我们已在监管部门的指导下全面完成整改皇冠信用平台出租出售。”南宁百货方面称。
免责声明:本文内容与数据仅供参考,不构成投资建议,使用前请核实皇冠信用平台出租出售。据此操作,风险自担。
封面图片来源:视觉中国-VCG41N2205715024
猜你喜欢
- 2025-10-24皇冠信用网登2代理_国民党爆发“大地震”,朱立伦将率211人集体辞职,剑指郑丽文?
- 2025-10-24皇冠信用网开户_国家安全部披露:吴石将军在台湾就义后,周恩来总理作出指示
- 2025-10-24皇冠信用网怎么申请_男生学校打篮球时感觉地在抖动,5小时后操场在30秒内轰然坍塌
- 2025-10-23皇冠信用網登2代理申请_极目政情丨张升民任中共中央军事委员会副主席,2017年获授上将军衔,曾是“打虎干将”刘源继任者
- 2025-10-23信用網怎么开户_五大联赛的游戏!欧冠3轮战罢,5支全胜球队五大联赛各占一支
- 2025-10-23皇冠信用盘代理_“格局再次逆转:中国取代美国,再次成为德国最大贸易伙伴”
- 2025-10-21如何代理皇冠信用_王宇燕卸任山东省委副书记,此前已任中华全国供销合作总社党组书记
- 2025-10-21皇冠信用網怎么开户_新任安徽省委常委王东伟已任省政府党组副书记
- 2025-10-21皇冠信用盘代理申请_合肥市委常委、包河区委书记程雪涛已任亳州市委副书记
- 2025-10-21皇冠足球会员注册_卡拉菲奥里:能上能下不是因为我喜欢,而是因为塔帅要求我这么做
- 2025-10-21皇冠体育App下载_江苏两名处级干部被查
- 2025-10-21皇冠体育App下载_陕西新郎婚礼前跳河身亡,家属不追责,表姐称其接亲遭指责,女方已退彩礼六金



网友评论